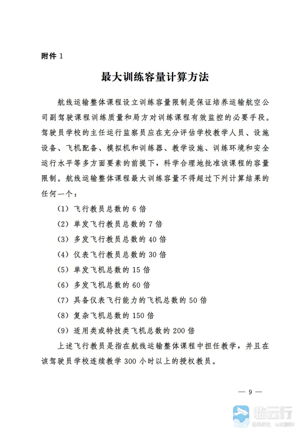
2月24日,民航局于2月15日下发《航线运输驾驶员 (飞机)整体课程训练要求》咨询通告。
本咨询通告在原2018年5月7日下发的咨询通告 《进入副驾驶训练人员的资格要求》(AC-121-FS-2018-36R3)相应要求基础上, 明确了实施航线运输整体课程的飞机要求 , 增加了教员和学员人数要求、训练时间限制、视频监控和电子训练记录建立相关要求,调整了违反学员行为规范要求,以及航线运输驾驶员执照 (飞机)理论考试分科后的单科考试次数限制的终止训练条件。
本咨询通告自下发之日起生效。原2008年11月3日下发的咨 询通告 《关于对CCAR-141部附件B第4 (c)(ii)款和附件C第 5 (a)(1)和 (b)(1)款豁免的条件》(AC-141-FS-2008-4)已于2017年4月10日下发的管理程序 《CCAR-141部驾驶员学校合格审定程序》(AP-141-FS-2017-01)中废止,考虑内容相关性和规范性文件编号连续性,本次修订沿用前述CCAR-141部咨询通告编号,并完成修订版次更新。
















